About Sheridan

Our Core Purpose

To offer higher education to those who are seeking to live an extraordinary life. To this end, Sheridan Institute of Higher Education will inspire its students to love truth, seek wisdom, embrace innovation and become instruments of peace in the world.

History

Vision

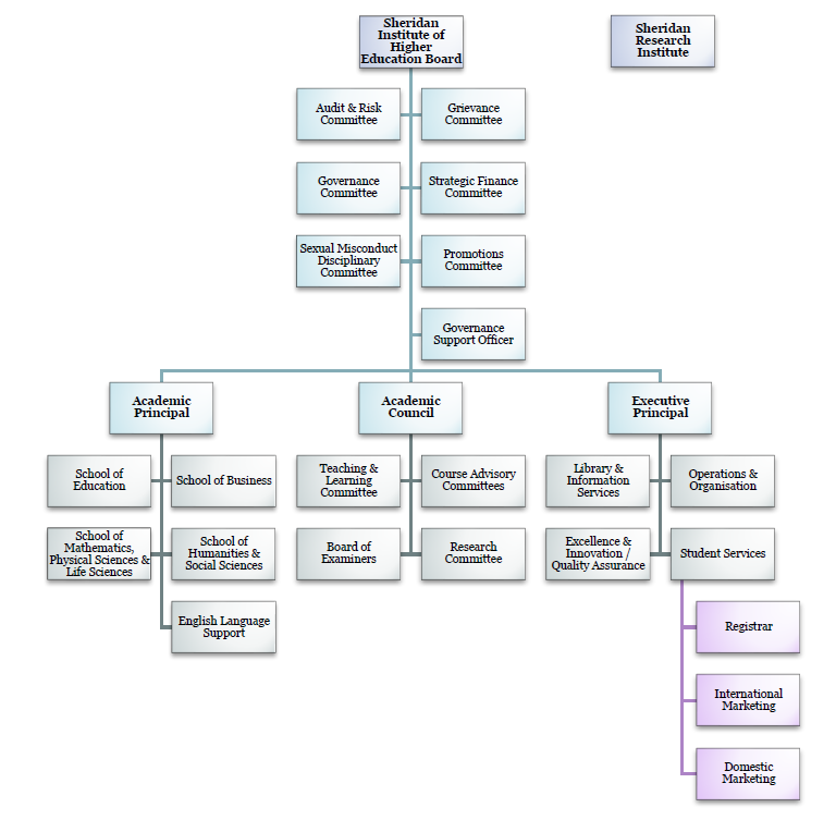
Corporate Governance

Academic Governance

Sheridan graduates will be...

  • Lovers of Truth
  • Seekers of Wisdom
  • Innovative Thinkers
  • Effective Communicators
  • Independent Learners
  • Servant Leaders

Quicklinks

TEQSA Provider ID: PRV14012
CRICOS Provider Number: 03391M
ABN: 22 506 508 071

Find us

Suite 18, 7 Aberdeen Street
Perth WA 6000

PO Box D178 Perth WA 6849